This blog post relates to my study of CCK11 and provides an initial draft of my evolving concept map of Connectivism and Connective Knowledge.

Sorry about the poor use of colour. I am using VUE on a Mac and for some reason I can’t access the format window.
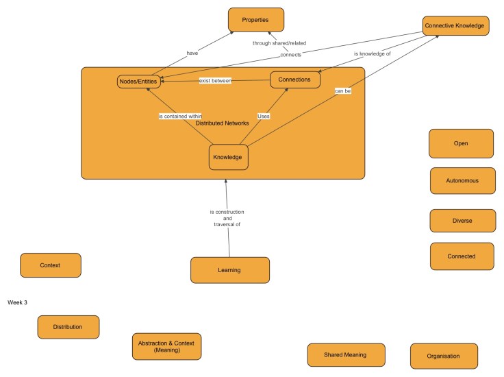
As you can see, I have quite a few disconnected objects in my map. I haven’t yet figured out how they fit into the picture, and whether their importance in the big picture warrants their inclusion. I’ll leave them around until I find where they fit, and decide they aren’t significant.
I have identified distributed networks as an entity comprising of nodes/entities, knowledge, and connections. Perhaps properties and connective knowledge are part of this distributed network. That might be something I change. I also think there is a link missing between knowledge and properties. Is there really a link between Nodes/Entities and Properties? Any thoughts?
Context is something that I feel is absolutely integral to learning theories and learning in general. In fact, I have discussed in this in a previous blog post recently. I am beginning to formulate my ideas around our first assignment “Your position on connectivism” and one of the weaknesses I see in all learning theories, including connectivism is that of context. More on that later (I hope).
I am really struggling with the content in week 3. Stephen Downes Introduction to Connective Knowledge is so rich with ideas and abstract thought. I am finding I have to re-read sections over and over to try and grasp the concepts, but also to tie them together. I’m not sure I will be able to read the entire article – it’s just too much. I identify with the work of Kiersey around personality/temperament types. Specifically relating to this course, I identify as a concrete communicator, and find abstract communication difficult to follow. So studying a course on learning theory and philosophy is quite a stretch for me.
I think you’re on the right track with the concept map, though I need to study it more. It’s helpful–and thank you for sharing! I’m curious about how you’re using the term “property.” And also about context: I think it’s a great idea and an excellent question. Whose context would you focus on–the learner’s? Does the context of the nodes matter? Not trying to be challenging, but I’m curious about the complexity of it all!
Hang in there!
Thanks Leah for taking the time to provide feedback. It’s much appreciated. 🙂
It is properties relating between entities (ideas/knowledge) that makes them connected. That is what I am trying to convey with that part of the knowledge map. Sounds like that might need more work to be clearer.
It’s not just the learners’ context, but context in its entirety. So its the learners’ context (socio-economic status, previous education, age, life-experiences, political beliefs, attitudes, goals, medical history); the teacher’s context (like many of the student contexts, plus, teaching experience, teaching philosophies, previous student experiences); the environmental context (online, face-to-face, blended, technological accessibility); the discipline/topic area (education, engineering, computer science, history); and so many others. There are so many dimensions to the context and they are all relevant to some degree. In fact, which contexts are more relevant (or greater focus) than others is also contextual and inter-related. 🙂 Think of the various combinations of the above contextual factors, the number of learners affected/involved and how they would influence your priorities in addressing those contextual issues?
It becomes so complex that you have to make judgement calls and there are ALWAYS compromises. Because there is so much diversity through the context.
If you have time and interested, take a look at my post regarding my thoughts on context and learning theories.
Thanks again for your comments.
Damien.
oi, é o que eu ando a fazer, reler e enyrei em todos os links rsrsrsrsr
Ha Damo, dont know if VUE has background color. The format window is Cmd 1.
We share a lot of items in our maps. My map is in Cmap on http://connectiv.wordpress.com/2011/02/04/309/
I think in connectivism context and framing are look-a-likes, do you agree?
Great map and I like placing objects that you aren’t sure belong, or you haven’t found a place for, in there anyway.
I too have trouble with the abstractions and imaginary worlds built of extended metaphor that sustain the world of theory. Having the theory itself is like having a tool to go at a problem with. Pretty simple, propose the world functions in a particular way and then bang away at it to see if you were right. Guess what happens is theories that don’t come up with unambiguous results need further theories to remain alive? A survival mechanism so to speak that increases complexity.
I’ll have to look up “properties” and get back.
Learning theories are discussed in “Five Perspectives on Teaching in Adult and Higher Education” by Daniel Pratt. When I need to understand a particular approach to teaching I look here. When I just need to talk out my ass I make everything up which is a theory in itself.
Scott
Thanks Scott for your feedback. I must say your last sentence gave me a big belly laugh. 🙂
I’ll look into Daniel Pratt’s book, as it sounds useful, and I guess that is the key to the whole philosophical effort – is it useful; does it help in some way. It’s all good to theorise about these things but unless there is some useful application, then perhaps its just arse talking (Ace Ventura comes to mind :)).
The properties relate connective knowledge and sharing or relating properties of one entity to another creates connective knowledge. It does need some work to be more clear I think.
Thanks for taking the time to leave your comments.
Damien.