So I have been recently introduced to Concept Mapping using the CmapTools developed by IHMC.
Thinking I should give this a go to see if it assists with understanding the big picture of complex concepts, I put it into action. I have developed a concept map for metacognition, a topic of discussion in a course I am undertaking around emerging learning technologies.
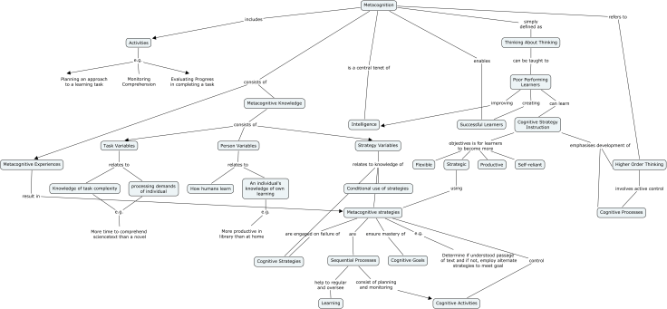
My concept map follows.

First impression is that it is a slow process to develop the cmap. Of course this could be related to the fact that I am new to cmapping and the cmapping tool I used. I do think this type of technology has merit and I’ll persist to see whether any long term value emerges.
Try out VUE, Compendium
You’ll probably find VUE from Tufts a lot easier to use.
It is freely available, open source software and it is
very strong on the user interface and presentation side
of things. VUE also integrates well with Zotero (and
hence MS Office / OpenOffice). So, if you use your
maps in a scholarly way, it becomes very strong (N.B.,
Zotero uses a lot of computer memory and disk space).
On the negative side, however, in VUE each concept map
is its own separate file, so integrating and merging maps
across individuals is not as easy nor well integrated into
the software. In other words, VUE is not very multi-user,
at least not yet.
I find Compendium very good, too. Like CmapTools,
it enables users to share / integrate / merge maps in
a very scalable way. Indeed, unlike CmapTools, which
tends to control the “server” side of the knowledge
base, Compendium uses either a single-user or a
shared database (i.e., Apache Derby, MySQL,
respectively; both free, open source).
Compendium, in my opinion, also has the best data
model — and model-view separation — and all the benefits
this affords. For example, VUE does not allow you to
nest maps within one another (nor does CmapTools,
AFAIK), but because of its superior data model,
Compendium can. Conceptually, this is very important
for creating larger concept or knowledge spaces, both
individual and eventually communal (even on a very
large scale).
Compendium suffers thought from a less attractive user
interface. You can customize it a good bit to make it
more visually appealing, but only to a point and it is
not especially intuitive or straightforward to do so.
Being both written in Java and Open Source, I’ve often
thought a mash-up off the VUE’s UI and presentation
capabilities with Compendiums data model and back
end strengths would make for a very nice solution
indeed.
Best,
Doug