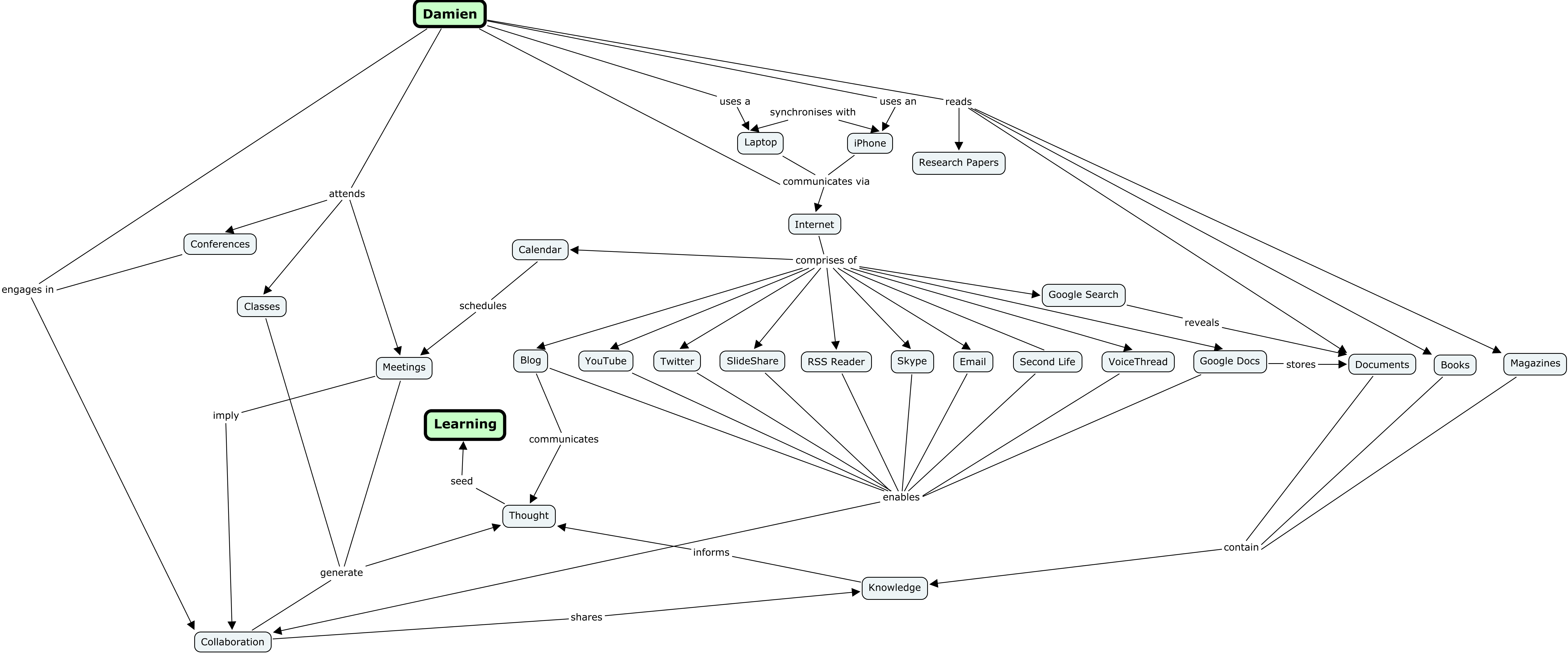
I have been assigned the task of mapping out my personal learning environment. So using the IMHC Concept Mapping Tool, I have created the following map.
I have to say that I am not really happy with this map. The thing with concept mapping is it is difficult to know when to stop, as you can map to infinity. It lacks structure and abstractions, has duplication and is frustrating me. I will need to think it through some more to see if there is a better way to represent my personal learning environment. This while a start, is far from a true and accurate representation.
More to come…
